一诺导图

一诺导图

1.专注 2.日精进 3.持续输出 4.无视币价涨跌 5.牢记,所有的投资大概率都会归零,闲钱理财 6.目标,画图十年 #区块链 #养生 #投资

L2 スケーリング技術の詳細:Optimistic Rollups と ZK Rollups

L2 扩容技術の詳細:Optimistic Rollups と ZK Rollups

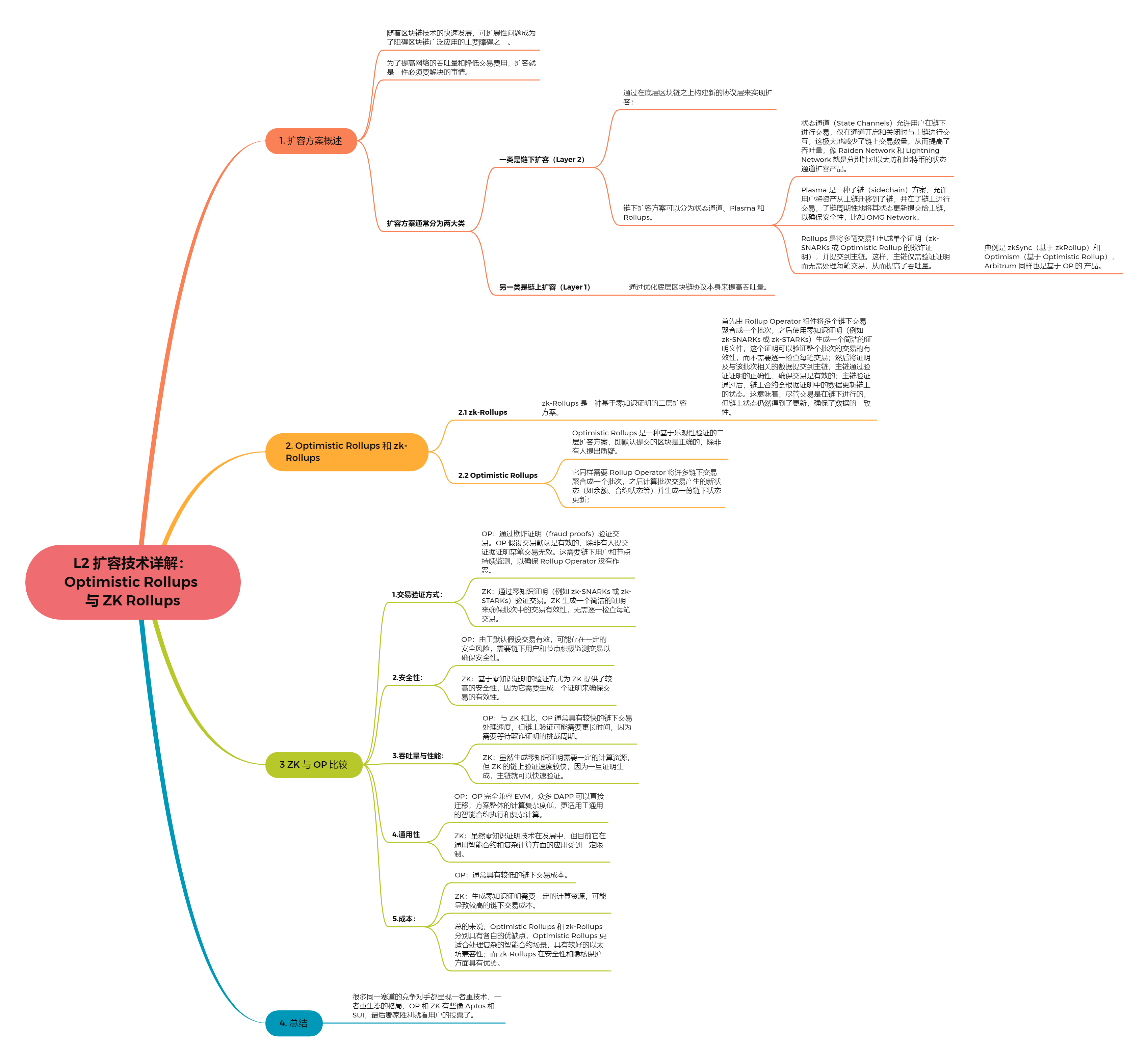
  1. 扩容方案の概要
    ブロックチェーン技術の急速な発展に伴い、スケーラビリティの問題がブロックチェーンの広範な利用を妨げる主要な障害の一つとなっています。
    ネットワークのスループットを向上させ、トランザクションのコストを削減するためには、スケーリングが必要です。
    スケーリングの方法は通常 2 つのカテゴリに分けられます。
    1 つはオフチェーンスケーリング(Layer 2)
    オフチェーンスケーリングは、基礎となるブロックチェーンの上に新しいプロトコル層を構築することで実現します。
    オフチェーンスケーリングの方法には、ステートチャネル、プラズマ、ロールアップなどがあります。
    ステートチャネル(State Channels)は、ユーザーがオフチェーンでトランザクションを行い、チャネルの開始と終了時にのみメインチェーンとやり取りすることができるようにします。これにより、オンチェーンのトランザクション数が大幅に減少し、スループットが向上します。Raiden Network や Lightning Network は、それぞれイーサリアムとビットコイン向けのステートチャネルスケーリング製品です。
    プラズマは、サイドチェーン(sidechain)の一種であり、ユーザーが資産をメインチェーンからサブチェーンに移動し、サブチェーン上でトランザクションを行うことができます。サブチェーンは定期的に状態の更新をメインチェーンに提出し、セキュリティを確保します。OMG Network などがこれに該当します。
    ロールアップは、複数のトランザクションを 1 つの証明(zk-SNARKs または Optimistic Rollup の詐欺証明)にまとめ、メインチェーンに提出します。これにより、メインチェーンは証明の検証のみを行い、個々のトランザクションを処理する必要がなくなり、スループットが向上します。
    zkSync(zkRollup ベース)や Optimism(Optimistic Rollup ベース)などが典型的な例です。Arbitrum も OP に基づいています。
    もう 1 つはオンチェーンスケーリング(Layer 1)
    ブロックチェーンプロトコル自体を最適化することで、スループットを向上させます。

  2. Optimistic Rollups と zk-Rollups
    2.1 zk-Rollups
    zk-Rollups は、ゼロ知識証明を基にした第 2 層のスケーリングソリューションです。
    まず、Rollup Operator コンポーネントによって複数のオフチェーントランザクションがバッチにまとめられ、その後、ゼロ知識証明(例:zk-SNARKs または zk-STARKs)を使用して、バッチ全体のトランザクションの妥当性を検証する簡潔な証明ファイルが生成されます。この証明により、個々のトランザクションを 1 つずつ確認する必要なく、バッチ全体のトランザクションの妥当性を検証することができます。その後、証明と関連するデータをメインチェーンに提出します。メインチェーンは証明の正当性を検証し、トランザクションの妥当性を確保します。メインチェーンの検証が完了すると、チェーン上のスマートコントラクトは証明中のデータに基づいて状態を更新します。つまり、トランザクションはオフチェーンで行われますが、チェーン上の状態は更新され、データの整合性が確保されます。
    2.2 Optimistic Rollups
    Optimistic Rollups は、楽観的な検証を基にした第 2 層のスケーリングソリューションであり、デフォルトではブロックの提出が正しいとされ、疑問がある場合にのみ異議が提出されます。
    これも Rollup Operator が多くのオフチェーントランザクションをバッチにまとめ、その後、バッチトランザクションから生成される新しい状態(残高、コントラクトの状態など)を計算し、オフチェーンの状態更新を生成します。

  3. ZK と OP の比較

    1. トランザクションの検証方法:
      OP:詐欺証明(fraud proofs)を使用してトランザクションを検証します。OP では、トランザクションはデフォルトで有効と見なされ、誰かがトランザクションが無効であることを証明する証拠を提出するまで、オフチェーンのユーザーやノードが継続的に監視する必要があります。これにより、Rollup Operator が不正行為を行っていないことを確認します。
      ZK:ゼロ知識証明(例:zk-SNARKs または zk-STARKs)を使用してトランザクションを検証します。ZK は、バッチ内のトランザクションの妥当性を確保するために簡潔な証明を生成し、個々のトランザクションを 1 つずつ確認する必要がありません。
    2. セキュリティ:
      OP:トランザクションがデフォルトで有効と見なされるため、一定のセキュリティリスクが存在し、オフチェーンのユーザーやノードがトランザクションを積極的に監視してセキュリティを確保する必要があります。
      ZK:ゼロ知識証明に基づく検証方法は、ZK に高いセキュリティを提供します。なぜなら、トランザクションの妥当性を確保するために証明を生成する必要があるからです。
    3. スループットとパフォーマンス:
      OP:ZK と比較して、OP は通常、より高速なオフチェーンのトランザクション処理速度を持っていますが、チェーン上の検証にはより長い時間がかかる場合があります。なぜなら、詐欺証明のチャレンジサイクルを待つ必要があるからです。
      ZK:ゼロ知識証明の生成には一定の計算リソースが必要ですが、ZK のチェーン上の検証速度は速く、証明が生成されるとすぐにメインチェーンで検証できます。
    4. 汎用性:
      OP:OP は完全に EVM と互換性があり、多くの DApp を直接移行できます。全体的な計算の複雑さが低く、一般的なスマートコントラクトの実行や複雑な計算に適しています。
      ZK:ゼロ知識証明技術は発展途上ですが、現時点では一般的なスマートコントラクトや複雑な計算には制約があります。
    5. コスト:
      OP:通常、オフチェーンのトランザクションコストが低いです。
      ZK:ゼロ知識証明の生成には一定の計算リソースが必要であり、オフチェーンのトランザクションコストが高くなる可能性があります。
      総じて、Optimistic Rollups と zk-Rollups はそれぞれ利点と欠点を持っており、Optimistic Rollups は複雑なスマートコントラクトシナリオを処理するのに適しており、イーサリアムとの互換性が高いです。一方、zk-Rollups はセキュリティとプライバシー保護の面で優れています。
  4. 結論
    同じ競技場の競合他社は、技術重視とエコシステム重視のパターンを示しています。OP と ZK は Aptos と SUI のようなものであり、最終的な勝者はユーザーの投票によるものです。

L2 扩容技术详解:Optimistic Rollups 与 ZK Rollups

読み込み中...
文章は、創作者によって署名され、ブロックチェーンに安全に保存されています。